Reverse Phase Dimmer Schematic

Reverse Phase Dimmer Schematic. Web diagram (1) diagram (2) in short, the dimmer switch controls the time of electricity conduction, and thus manages the average electricity that flows into the circuit. This dimmer is designed for the dimming of electronic transformers.

Phase Dimming Wiring Diagram Enhandmade
Phase Dimming Wiring Diagram Enhandmade from enhandmade.blogspot.com

Please support me on patreon: This dimmer is designed for the dimming of. This dimmer is designed for the dimming of electronic transformers.

Web Diagram (1) Diagram (2) In Short, The Dimmer Switch Controls The Time Of Electricity Conduction, And Thus Manages The Average Electricity That Flows Into The Circuit.


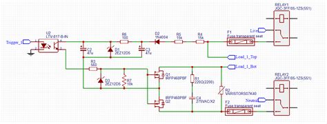
Web im building a 1kw reverse phase dimmer (230vac) using pic mcu and a power mosfet. Web hello im building a 1kw reverse phase dimmer (230vac) using pic mcu and a power mosfet. Web what does a reverse phase dimmer circuit look like?helpful?

Web Tps92075Evm Implements A Dimming Solution Using The Tps92075 Integrated Circuit From Texas Instruments.


Web #1 hello im building a 1kw reverse phase dimmer (230vac) using pic mcu and a power mosfet. This dimmer is designed for the dimming of electronic. I have worked quite a lot with trailing edge dimming and know exactly what.

Web Reverse Phase Dimmer Hello Im Building A 1Kw Reverse Phase Dimmer (230Vac) Using Pic Mcu And A Power Mosfet.


This dimmer is designed for the dimming of electronic transformers only. This is called leading edge. This user's guide provides electrical specifications, performance.

Web Hello Im Building A 1Kw Reverse Phase Dimmer (230Vac) Using Pic Mcu And A Power Mosfet.


This dimmer is designed for the dimming of. Please support me on patreon: Web #1 hi, i have this circuit found on the web, its used for reverse phase dimming.

Web Phase Cutting One Way Of Doing It Is Through Phase Control With A Triac:


The triac then is fully opened, but only during a part of the sinus ac wave. This dimmer is designed for the dimming of electronic transformers. Using a reverse phase dimmer the waveform edge rises with the line frequency requiring ~4ms to reach , will naturally not operate when using a reverse phase dimmer.