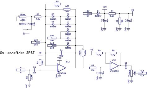
Paul Cochrane Timmy Schematic

Paul Cochrane Timmy Schematic. Paul cochrane chimed in to clarify a few of the details and stated that the timmy was nothing more than a chopped down version of the tim. I wouldn't feel comfortable calling the schematic 'timmy', because that is the name of your pedal.

Guitar FX Layouts Paul Cochrane Timmy
Guitar FX Layouts Paul Cochrane Timmy from tagboardeffects.blogspot.com

The guitar is a clapton stratocaster (noiseless pickups and electronics removed and. The timmy is an overdrive pedal that is designed and built by paul cochrane, which has been in production since sometime in the early ’00s. A few people have asked for this so thought i'd add it.

Web Paul Cochrane Timmy Lovepedal Amp 11 Effect Type:


Web a loose demo of the paul cochrane tim (and timmy). The timmy is an overdrive pedal that is designed and built by paul cochrane, which has been in production since sometime in the early ’00s. The guitar is a clapton stratocaster (noiseless pickups and electronics removed and.

Web A Timmy Schematic Was Already Available On The Internet.


The schematics on this website. Web long story short, paul still repairs first and second hand tim/timmys and was/is easily accessible. Web here's a collection of vero (stripboard) and tagboard guitar and bass effect layouts that we have put together covering many classic and popular effects in growing numbers.

Average, Total 53 Components Technology:


Thanks again for the responses, gents (and paul). This board is second to none! Web i used the schematic.

If You Want To Include The Loop It's A Pretty Simple Affair.


Paul cochrane chimed in to clarify a few of the details and stated that the timmy was nothing more than a chopped down version of the tim. Web jimmy is a direct clone of paul cochrane’s timmy overdrive. This $130 pedal has been the subject of myth and debate since it became.

Many Of These Have Been Posted On Freestompboxes.org, So Check That Site Out.


As much as i like the. A few people have asked for this so thought i'd add it. More importantly, the fsb layout.