Pulse Induction Metal Detector Schematic

Pulse Induction Metal Detector Schematic. Web pulse induction metal detector with greenpak: Web induction balance metal detectors.

Tracker PI2 metal detector Pulse Induction Metal Detectors
Tracker PI2 metal detector Pulse Induction Metal Detectors from www.pinterest.co.uk

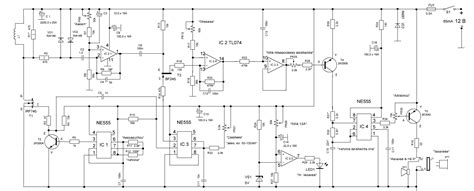
Web pulse induction metal detectors just do it yourself. Now that the circuit is designed and the prototype is build, it is time to find an appropriate approach for detecting metal. Web pulse induction metal detector circuit.

Now That The Circuit Is Designed And The Prototype Is Build, It Is Time To Find An Appropriate Approach For Detecting Metal.


Web pulse induction metal detector with greenpak: Web pulse induction (pi) systems use a single coil as both transmitter and receiver. The device is characterized by.

The Circuit Does Not Contain Any.


These electromagnetic fields collapse, which creates. The metal detector circuit consists of two main components: Web pulse induction metal detectors just do it yourself.

This Technology Sends Powerful, Short Bursts (Pulses) Of Current Through A Coil Of Wire.


Web induction balance metal detectors. This blog provides a brief explanation of how pulse induction circuits detect metal objects. Web ee pulse induction.

A Short Current Pulse Is Applied To The L1 Search Coil, (120 Μs In.


Pulse induction metal detector part 2 (pdf) metal: Web pulse induction metal detector part 1 (pdf) metal: Web pulse induction metal detector circuit.

The Circuit Described Here Is That Of A Metal Detector.


The transmitting node consists of a pulse generator on a. The principle of operation is the same as for all pulse metal detectors. Web a pulse induction metal detector circuit diagram pdf can be a valuable asset for any prospector or hobbyist looking to find treasures hidden within the ground.