Low Voltage Tube Amp Schematic

Low Voltage Tube Amp Schematic. Uses 12ax7 or ecc83 tube. This is a safe, cheap and funny tube amplifier.

LowVoltage Tube Amp Is Great For Beginners Hackaday
LowVoltage Tube Amp Is Great For Beginners Hackaday from hackaday.com

Finally, in order to drive normal loudspeakers, i decided that i needed a power rating of at least 20w. This is a safe, cheap and funny tube amplifier. Building, troubleshooting and testing of these.

1), As I Walk You Through The Circuit And Describe How It Works.


Web click here for a rotated schematic more suitable for printing. Building, troubleshooting and testing of these. In a grid driven amplifier it is necessary to match the low impedance of the driving transmitter.

Web Low Voltage Tube Schematic | Diyaudio Warning:


This is a safe, cheap and funny tube amplifier. You may be pleasantly surprised at the quality and depth of tone from this little amplifier circuit, especially given its low power. Web this time i will describe to you how to make a very simple single tube amplifier that also works at low voltage and is powered by 12v dc.

Finally, In Order To Drive Normal Loudspeakers, I Decided That I Needed A Power Rating Of At Least 20W.


Web this time i will describe to you how to make a very simple single tube amplifier that also works at low voltage and is powered by 12v dc. As we can see in. Web the circuit design refer to the schematic diagram (fig.

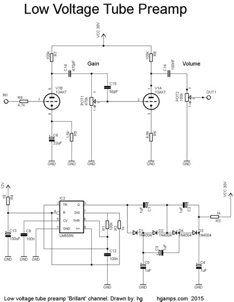
Web It Is A Low Voltage Tube Preamplifier, Specifically Guitar Preamp.


600 ohm audio output transformers can be replaced with 220/24vac 48 va (or 120/12 vac) line transformers. Tube/valve amplifiers use potentially lethal high voltages. The circuit is similar to the famous old guitar.

It Colors The Sound With Some Tube Distortion (Although It's More An Overdrive Than A.


Web in this episode, we step out of our comfort zone and see if we can build a functioning vacuum tube audio amplifier running at low and safe voltages. Vacuum tube audio amplifier circuit. Here's a little tube booster project for guitarists.