Irf520 Mosfet Driver Module Schematic

Irf520 Mosfet Driver Module Schematic. When i connect the gnd from. Web 1 answer sorted by:

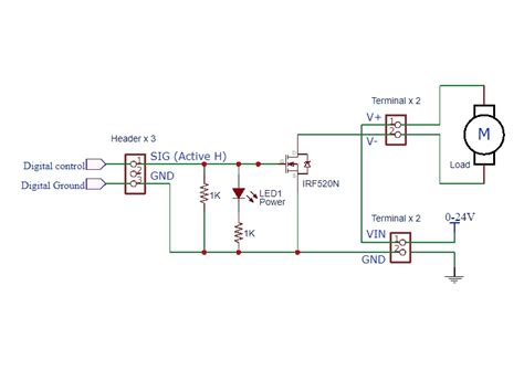
Interfacing IRF520 MOSFET Driver Module (HCMODU0083) with Arduino
Interfacing IRF520 MOSFET Driver Module (HCMODU0083) with Arduino from electropeak.com

Web irf520 mosfet driver module is a breakout board for the ifr520 mosfet transistor. The module designed to switch heavy dc loads from a single digital pin. Web using irf520 mosfet switch button for arduino.

Either Use A Logic Level Mosfet Or An Npn Bipolar Transistor As A Switch.


Web irf520 mosfet driver module pwm output. This code is for irf520 mosfet module to control dc load using arduino without any relay. This little module is a breakout board for the ifr520 mosfet transistor.

The Module Is Designed To Switch Heavy Dc Loads From A.


Web 1 answer sorted by: Web i am using the irf520 mosfet module to dim my high power led by using pwm. Jameswilson 0 comments hi guys!

An Example Of The Simple Circuit Can Be Found Here;


Web using irf520 mosfet switch button for arduino. The module is designed to switch heavy dc loads from a single digital pin of your. 3 based on the pictures it is wired this way.

The Module Designed To Switch Heavy Dc Loads From A Single Digital Pin.


It’s nothing fancy, just an adaptation of the pwm sketches and circuits.related searches for irf520 mosfet driver module schematicmosfet transistor irf520 datasheetirf520 replacementarduino irf520 mosfet circuitirf520 mosfet projectsmore related searchesrelated searches for irf520 mosfet driver module schematicmosfet transistor irf520 datasheetirf520 replacementarduino irf520 mosfet circuitirf520 mosfet projectsmosfet irf520 pdfmosfet trigger switch drive moduleirf520 datasheet pdfirf520n datasheetpagination12345next</ol></main>see morerelated searchesmosfet transistor irf520 datasheetirf520 replacementarduino irf520 mosfet circuitirf520 mosfet projectsmosfet irf520 pdfmosfet trigger switch drive moduleirf520 datasheet pdfirf520n datasheet© 2023 microsoft privacy and cookieslegaladvertisehelpfeedbackallpast 24 hourspast weekpast monthpast year Web the irf520 is not a logic level mosfet, and will work poorly, or not at all with arduino. It’s nothing fancy, just an adaptation of the pwm sketches and circuits.

Web I’m Trying To Use An Irf520 Mosfet Driver Module To Regulate A Dew Heater (About 3 Watts).


Web irf520 mosfet driver module is a breakout board for the ifr520 mosfet transistor. Create date december 16, 2020. In this post today, i’ll walk you through.