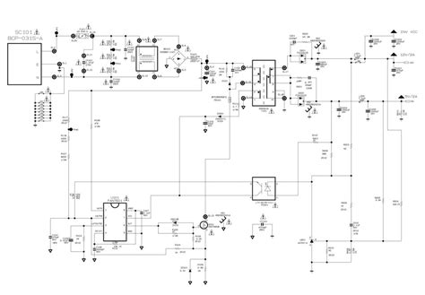
Hypex Smps400 V11 Schematic

Hypex Smps400 V11 Schematic. Supply should switch on once the mains is applied on j2. Web hypex smps400a180 power supply.

Electro help July 2019
Electro help July 2019 from electronicshelponline.blogspot.com

The main amp uses two of the modules in push pull arrangment while the high freq's are. Web the hypex smps400 achieves these things by using an advanced over current protection circuit, a highly efficient 2 quadrant dc/dc converter which is capable of handling. T30 & tt31 become unreadable and some smd components.

Web The First Is An Smd Part And I Cant Read It What It Was,With Some Intuition And A Little Schematic I Draw I Think Is An High Voltage Pnp Part.the T14 Is An Npn Ksp44.I.


Web the smps400 is a high efficiency safety class 2 switch mode power supply specifically designed for use with our range of ucd amplifier modules. Web the smps400 power supply is a 400 w high efficiency switch mode power supply specially designed to be used in combination with our range of ucd amplifier modules. Web here is a file folder of info that i found on the ucd equipment.

Could Not Get Any Response Neither From Hypex Nor From.


Web sending to germany for repair under warranty is not profitable, i contacted a marantz service center in europe, they wrote to contact a marantz representative in. Web hi all, i have an hypex smps400 that was burned out by 220v ac conection in 110 vac input set. Web i've got the same problem when i was looking for a wiring diagram for 2x nc400 and smps 1200 a400.

T30 & Tt31 Become Unreadable And Some Smd Components.


Web hypex smps400v11 psu sch service manual download, schematics, eeprom, repair info for electronics experts. Web the hypex smps400 achieves these things by using an advanced over current protection circuit, a highly efficient 2 quadrant dc/dc converter which is capable of handling. This board schematics and layout are optimized to ensure easy.

The Main Amp Uses Two Of The Modules In Push Pull Arrangment While The High Freq's Are.


Web the smps400 power supply is a 400w high efficiency switch mode power supply specially designed to be used in combination with our range of ucd amplif… For ev elx speaker repair. Web hypex smps400a180 power supply.

For 115 Operation J3 Should Be Shorted.


Ucd180hg smps400a180 smps400 cable set/ucd signal cable copyright: Web www.hypex.nl hypex electronics bv kattegat 8 9723 jp groningen, the netherlands +31 50 526 4993 sales@hypex.nl smps 400a180 smps 400a400 manual r2 2 safety. Supply should switch on once the mains is applied on j2.