Dr Z Z28 Schematic

Dr Z Z28 Schematic. Web the z28 shares the same ef86 front end as its bigger brothers the route 66 and kt45. Ii, improves on the original via a new tube and circuit configuration that produces simultaneously stout, thick.

Dr Z Z28 Schematic
Dr Z Z28 Schematic from wiringdiagramexamples.blogspot.com

Web the z28 shares the same ef86 front end as its bigger brothers the route 66 and kt45. A faithful reproduction of the mullard/valvo gz34. Ii, improves on the original via a new tube and circuit configuration that produces simultaneously stout, thick.

The Z 28 Puts Out Around 22 Watts Making It An Ideal Amp For Most Clubs And.


Pure power and the typical sag is the distinguishing characteristic. Web the z28 mkii is the best amp i've ever plugged into, ever. Web view and download dr.

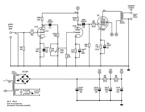
Web I Have Been Given A Kit For A Dr Z Z28 Clone.


October 14, 2020, 09:49:48 am ». Web tube amp doctor 5ar4 rectifier, premium selected. Ii, improves on the original via a new tube and circuit configuration that produces simultaneously stout, thick.

The Z 28 Is A Completely Original Design Based Around The Classic 6V6 Output Tube.


Web dr z jetta schematic. Pairing this front end with a pair of fixed bias 6v6s yields an authority not heard before. Web the z28 shares the same ef86 front end as its bigger brothers the route 66 and kt45.

Web What’s Old Is New Again!


I drew this out in case anyone is interested (didn't include power supply section or the effects loop). I've been playing over 50 years and i've used a lot of amps over the years. Web i'm a newbie here, so just tell me if this is not allowed.

Sovtek 5Ar4 Recommended Bias Point:


I kid you not, this is a killer. A faithful reproduction of the mullard/valvo gz34. I have the chasis, hardware, components and a complete turret board with all the comonents already installed.