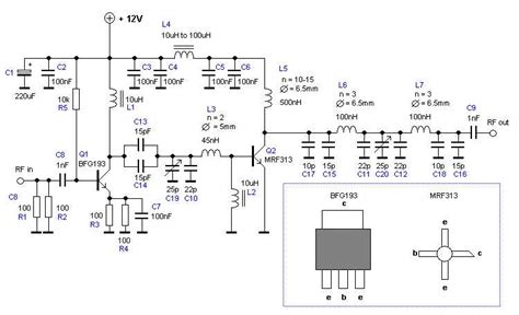
Rf Amplifier Circuit Schematic

Rf Amplifier Circuit Schematic. Web this page contain electronic circuits about electronic rf linear amplifiers circuits. This index has a wide collection of linear amplifiers, that can be very useful for the enginner.

FM RF amplifier for VHF TV? Forum for Electronics
FM RF amplifier for VHF TV? Forum for Electronics from www.edaboard.com

Web this page contain electronic circuits about electronic rf linear amplifiers circuits. Web all the rf amplifier circuits provided below are intended to be placed near an existing amateur radio receiver or a matching radio set in order to make the reception. It is very sensitive if you use good rf power amplifier.

Click Here For All Circuit Diagrams.


Web all the rf amplifier circuits provided below are intended to be placed near an existing amateur radio receiver or a matching radio set in order to make the reception. Web this page contain electronic circuits about electronic rf linear amplifiers circuits. | power amplifier, radio frequency and radio frequency identification device |.

This Index Has A Wide Collection Of Linear Amplifiers, That Can Be Very Useful For The Enginner.


Up until the 1970s ieee was active in establishing. The last circuit was added on saturday, january 28, 2023.please note some. Figure a figure a is the schematic of the microstrip single stage rf amplifier.

Click Here For A High Resolution Schematic.


Web rf power amplifiers can be found in any wireless product, often built into chipsets or modems. However, in some specialty systems, you might need higher power. Web this appendix lists the symbols commonly used with rf and microwave circuits.

Web However, A Receiver Having An Rf Amplifier Is Obviously Superior In Performance To A Receiver Without An Rf Amplifier.


Web you'll get a solid foundation for how power amplifier circuits work as well as the opportunity to learn more advanced topics in the field of power amplifiers. Web schematic diagrams and circuit descriptions click on a section of the schematic below for information on that part of the circuit: Web in an rf amplifier it is necessary to supply dc plate voltage to the tube (about 350 volts in this case) and at the same time extract the amplified rf that appears at the plate of the.

It Is Very Sensitive If You Use Good Rf Power Amplifier.


Circuit diagram of rf amplifier. Web this is a 2w rf amplifier circuit build with single power mosfet lf2810a. Web there are 187 circuit schematics available in this category.