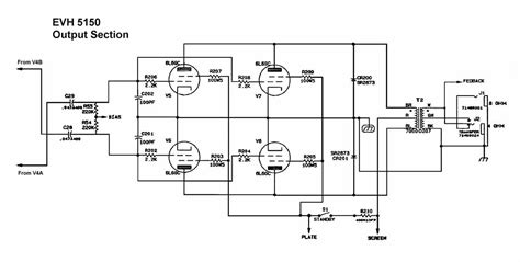
Peavey 5150 Combo Schematic

Peavey 5150 Combo Schematic. Web tube amp information, guitar amp schematics, tube amp information This amp was designed by the.

PEAVEY 5150 COMBO MANUAL Service Manual download, schematics, eeprom
PEAVEY 5150 COMBO MANUAL Service Manual download, schematics, eeprom from elektrotanya.com

This is the 4 pages manual for peavey evh 5150 combo schematic. After downloading, the file may take a moment to open in the browser. Web peavey evh 5150 combo schematic.

This Amp Was Designed By The.


5150 amplifier pdf manual download. Web when it comes to the best amp in the world, the peavey evh 5150 combo amp schematic diagram is the one that comes to mind. This is the 4 pages manual for peavey evh 5150 combo schematic.

Web Peavey Evh 5150 File Size:


Read or download the pdf for free. You can download owner’s manuals for most peavey products free of charge here:. If you want to contribute, please.

Web Tube Amp Information, Guitar Amp Schematics, Tube Amp Information


Web view and download peavey 5150 operating manual online. Web peavey vh 5150 combo amp schematic diagram [993 kb] peavey vtm 60 vtm 120 [1 mb] peavey vtm 120 [1 mb] peavey vtm 120 amplifier schematic [111 kb] peavey xm4. Web peavey evh 5150 combo schematic.

Web Peavey Peavey 5150 212 Combo Free Download.


Help me to keep this site with no. How do i get an official owner’s manual/schematic for my peavey amplifier? After downloading, the file may take a moment to open in the browser.

(Personally, I Don't Mix Spirits, And I Don't Mix Tubes, Ymmv) Here's The Tube.


Web awhile back, i put all jj 5751s in my 5150 combo, and still have plenty of gain to spare.