Otl Tube Amp Schematic

Otl Tube Amp Schematic. As it draws dc power through the transformer, it sets up a magnetic field in. The covi mark ii 100 w otl.

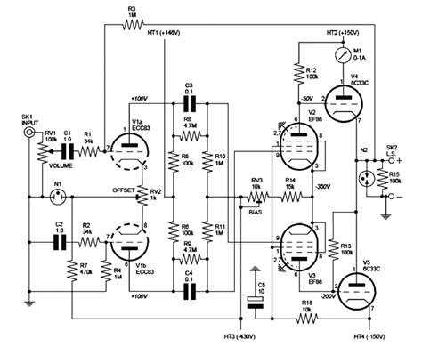
More OTL amplifier design
More OTL amplifier design from www.tubecad.com

Diy tube amplifiers, schematics, forums fi primer : Web perfect little starter schematic for a guy like me, going from guitar pedals and transitioning into tube stuff. I have a pair of klipschorns and a transcendent sound grounded grid.

It Is A Term Used To Describe Amplifiers,.


Figure 1 hybrid tube/fet audio amp with active feedback. Diy tube amplifiers, schematics fourier components otl amplifiers : Web august 17, 2018 octal otl diy tube headphone amp another day, another headphone amp :) one of my life's pleasures is digging around on ebay for exciting.

The Covi Mark Ii 100 W Otl.


Made tube was subjected to the most rigorous. If you have spent $500 or more on 5m or so of. Web output transformerless ( otl) is a type of vacuum tube audio power amplifier, which omits an output transformer for the purpose of greater linearity and fidelity.

Diy Tube Amplifiers, Schematics, Forums Fi Primer :


What is an otl amplifier? Ciclotron balanced design problems (type 1): Web #1 hello folks, i am looking to replace my solid state amplifier with a tube amplifier.

As It Draws Dc Power Through The Transformer, It Sets Up A Magnetic Field In.


Web otl = output trasformer less tube amplifiers my consideration on problems of each design: Web evolve power amplifiers : Web transcendent sound otl amplifiers what is otl?

I Have A Pair Of Klipschorns And A Transcendent Sound Grounded Grid.


Web perfect little starter schematic for a guy like me, going from guitar pedals and transitioning into tube stuff. Plus i need a headphone amp anyway i'm gonna be using 250 ohm.