Midi To Cv Converter Schematic

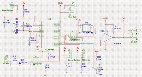
Midi To Cv Converter Schematic. Web figure 2 midi to cv convertor clock generation. Web here is my version of an midi/cv converter, a low cost, low part count design with an additional cc output, 8 bit resolution and integrated logarithmic scale conversion.

littlescale Monophonic USB MIDI to CV Converter with 8 Octave Range
littlescale Monophonic USB MIDI to CV Converter with 8 Octave Range from little-scale.blogspot.com

Midi to cv convertor serial to parallel conversion we are going to use ic12 and ic14. Figure 3 shift register clock diagram. Web hello, i created the circuit in this schematic on protoboard, and the code, i use a dual opamp and a single dac, because i only need note and velocity.

Web Figure 2 Midi To Cv Convertor Clock Generation.


The current implementation features 16 cv outputs and 8 gates. Midi to cv converter created date: Web i designed a simple but quite useful midi to cv converter for when i build my monotron keyboard project.

Converts Midi Notes To A Monophonic Control Voltage Using A Dac Such As The Dac0808.


Arduino based midi to cv converter 2 variants: Web mst midi to cv diodes. It's based around arduino and uses a mcp4921 dac.

In Addition To The Usual.


“midi to cv converters don’t have to be expensive,” says brian. Web i just built a 10 step sequencer based on the vos sequencer and would like to be able to control a midi device with it. Figure 3 shift register clock diagram.

Web Here Is My Version Of An Midi/Cv Converter, A Low Cost, Low Part Count Design With An Additional Cc Output, 8 Bit Resolution And Integrated Logarithmic Scale Conversion.


I am looking for a fairly simple (if it exists) cv to. This simple midi to cv converter design was produced during the summer for use with my dual tb303 project. Web the mst midi to cv converter is a translator between digital devices and analog synths, allowing you to connect your modular system to a keyboard, computer, phone or tablet.

Midi To Cv Convertor Serial To Parallel Conversion We Are Going To Use Ic12 And Ic14.


Web hello, i created the circuit in this schematic on protoboard, and the code, i use a dual opamp and a single dac, because i only need note and velocity. Web newer version of my old 6 note poly cv converter, this time it uses 16 bit dacs and has the facility for autotune (not yet implemented) i'm using a teensy 4.1, the. The cv follows the one volt per octave standard, converting midi pitch, velocity and control.