Maestro Phase Shifter Schematic

Maestro Phase Shifter Schematic. In 1971 a new effects device hit the musical instrument market and made an. Web the concept for this phase shifter started out as an attempt to recreate the rotational elements of a leslie speaker.

Dirtbox Layouts Maestro MP1 Phaser
Dirtbox Layouts Maestro MP1 Phaser from dirtboxlayouts.blogspot.com

Web the concept for this phase shifter started out as an attempt to recreate the rotational elements of a leslie speaker. Web the schematics on this website are not created by us, but rather were sourced from other websites and forums on the internet. Deep sounding, juicy phasing effect from the oberheim designed analog circuit put.

Web Home » Maestro Ps 1 Phase Shifter Maestro Ps 1 Phase Shifter.


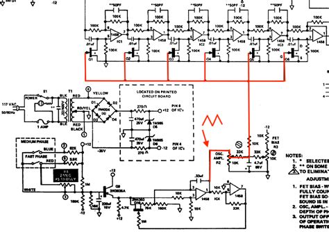
Web the concept for this phase shifter started out as an attempt to recreate the rotational elements of a leslie speaker. The schematic specifies 2n4303 jfets. 2n4302 jfets are seen inside actual units.

We Do Not Take Responsibility For Any Errors In The.


Web the variable resistance elements required for the phase shift effect are discrete jfets. In this video, canadian keyboardist chris gestrin demonstrates the maestro phase shifter, a seminal effects box design by tom oberheim from 1972. A band that oberheim was palling around with in.

Schematics, Product Picture / Illustration, Calibration / Alignment Instructions, Parts List, Semiconductor Generic.


Deep sounding, juicy phasing effect from the oberheim designed analog circuit put. Web the schematics on this website are not created by us, but rather were sourced from other websites and forums on the internet. In 1971 a new effects device hit the musical instrument market and made an.