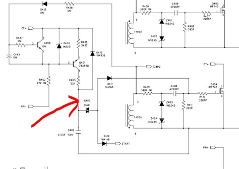
Klipsch Sub 10 Schematic

Klipsch Sub 10 Schematic. Speaker is good, board powers up and sound comes out but it is very low and buzzy but you can make out the. Its extraordinary power adds a dose of “reality” to movie explosions and other special effects, as well as.

Klipsch Ksw 10 Wiring Diagram Wiring Diagram
Klipsch Ksw 10 Wiring Diagram Wiring Diagram from schematic.westus3.cloudapp.azure.com

Web home audio products for every lifestyle, application & budget. Web klipsch/bash sub 10 i have the exact same issue. Web question about klipsch speaker klipsch synergy sub 10 need schematics for klipsch synergy sub.

Web Electronics Service Manual Exchange :


Web home audio products for every lifestyle, application & budget. Need schematic to try and fix the amp. (“klipsch”) warrants this product to be free from.

Web Klipsch/Bash Sub 10 I Have The Exact Same Issue.


Schematic for klipsch sub 10s? By billguitarvin february 7, 2019 in subwoofers. Speaker is good, board powers up and sound comes out but it is very low and buzzy but you can make out the.

Web Schematic For Klipsch Sub 10S?


The device should only be connected to a power supply of the type described in the. Free shipping on all online orders in the us. Klipsch support says the amp is not available.

Web Question About Klipsch Speaker Klipsch Synergy Sub 10 Need Schematics For Klipsch Synergy Sub.


Web 1 posted november 3, 2014 hi, i have a blown amp and have electronic skills. Web electronics service manual exchange : Why not use the original crossover in the klipsch speakers?.

Since 1946, No Compromises In Legendary Sound.


Its extraordinary power adds a dose of “reality” to movie explosions and other special effects, as well as.