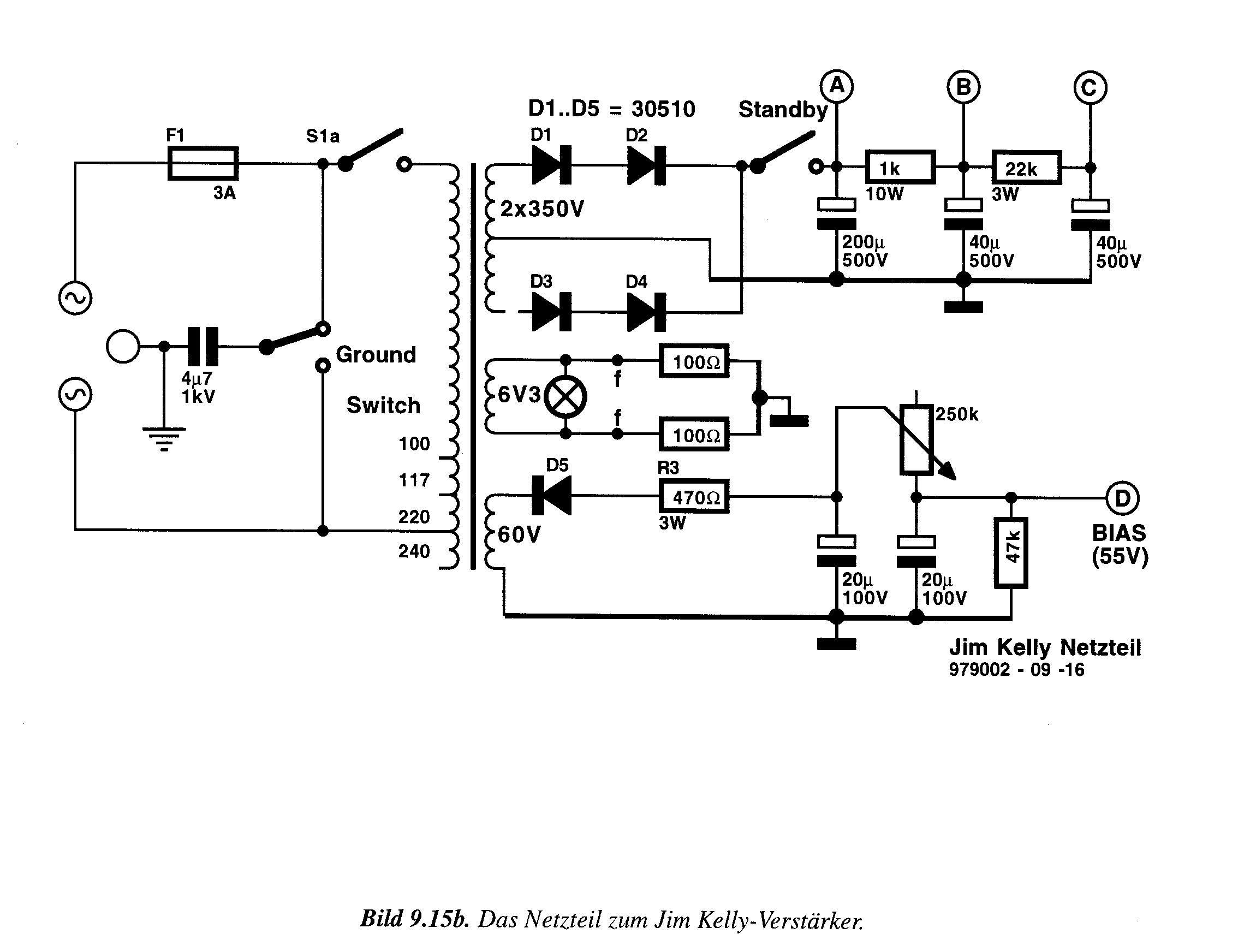
Jim Kelley Amp Schematic

Jim Kelley Amp Schematic. Web mar 20, 2016. Web plus it will give me a chance to draw up a schematic diagram for it on multisim as there is none available for this particular amp.

COOL SCHEMATICS
COOL SCHEMATICS from guitaramplifiers.prv.pl

2,835 likes · 1 talking about this. The distortion was all power amp. Web 18 years ago post by lord valve post by acorkos i am looking for a schematic for a jim kelley facs amp.

Web Mar 20, 2016.


The distortion was all power amp. We have 1 jim kelly diagram, schematic or service manual, and it's free to. Web #1 t tanner_d_m tdpri member joined mar 21, 2023 posts 12 age 18 location california hey everyone, i am finishing up a build of jim kelley reverb amp.

Web #1 Does Anyone Have A Better Schematic Of The Jim Kelley Single Channel?


Web jim kelley amps « on: Web reputedly basis of jim kelley amp design was indeed a rebuilt sb12 fitted with 6l6 output tubes and fender output transformer. Web i am in the process of finalizing a build that is ressembling jim kelley amp.

March 01, 2014, 01:00:02 Am » Hi Guys, This Is An Interesting Amp And Many Have Had The Privilege To Use Them.


Web 18 years ago post by lord valve post by acorkos i am looking for a schematic for a jim kelley facs amp. Thanks, aris just so happens jim kelley his. It is the pre section that i am trying to mate with a se, class a 6v6/5881 pa.

I've Looked At The Schematic From The Jim Kelley Web Site And It Is Basically A Preamp & Power Amp Design Much Like A Fender Ab763 (Except The.


2,835 likes · 1 talking about this. This page was created by jim kelley and is dedicated to the tube guitar amplifiers that he designed. Web plus it will give me a chance to draw up a schematic diagram for it on multisim as there is none available for this particular amp.

Note The Voltage On The.


Please select your desired model below. Web jim kelly diagrams, schematics, service manuals. August 28, 2013, 10:17:13 pm hey team just got offered the use of one of these.