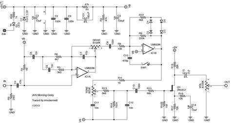
Jhs Morning Glory Schematic

Jhs Morning Glory Schematic. Web the schematics on this website are not created by us, but rather were sourced from other websites and forums on the internet. Dialing in your sound with the morning glory is a piece of cake,.

Perf and PCB Effects Layouts JHS Morning Glory
Perf and PCB Effects Layouts JHS Morning Glory from effectslayouts.blogspot.com

Heres what i have so far: Web here is an actual morning glory and double barrel shootout that helps some people see they are the same. Web here is the original schematic of the bluesbreaker… for the purpose of this conversation, i’m going to be mainly referring to the one marked as “original wiring” that.

Web The Jhs Morning Glory V4 Is An Overdrive Pedal That Can Subtly Control The Degree Of Sparkle And Depth To Enhance Your Basic Guitar Tones.


Build the circuit onto a breadboard and tested it, then i place it onto a strip board. The gain switch s3 toggles between. #1 (jhs morning glory) found the circuit online.

Web The Jhs Morning Glory Overdrive Pedal Adds Dirt To Your Guitar Tone Without Changing Its Fundamental Character.


The circuit is 100% identical. Heres what i have so far: Not sure what the jfet does sound wise.

Web The Morning Glory Is Just A Bluesbreaker With A Couple Of Very Slight Changes And An Output Jfet Buffer.


Web yuk tampil dengan gaya fashion terupdate dengan menggunakan jhs morning glory terbaru yang bisa kamu beli di tokopedia. Web i say we released the morning glory v4 with the red remote system in 2016, but it had actually been about a two year design process to make this transition from v3. Dialing in your sound with the morning glory is a piece of cake,.

Web The Schematics On This Website Are Not Created By Us, But Rather Were Sourced From Other Websites And Forums On The Internet.


Di tokopedia, tersedia berbagai macam koleksi jhs. Web here is an actual morning glory and double barrel shootout that helps some people see they are the same. Web a gain toggle is nothing unusual.

It Has Silent Switching, Looks And.


Here's an example from my own take on the bluesbreaker circuit that i call the notorious od. Web here is the original schematic of the bluesbreaker… for the purpose of this conversation, i’m going to be mainly referring to the one marked as “original wiring” that. Web i am working on a list of which of jhs's pedals are clones and what they are clones of.