High Voltage Dc Dc Converter Schematic

High Voltage Dc Dc Converter Schematic. The package construction is determined. It has a slim chance of working satisfactorily when.

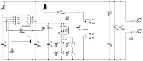
high voltage DCDC converter, 12V to 400V? Is this possible
high voltage DCDC converter, 12V to 400V? Is this possible from electronics.stackexchange.com

Web transient analysis plays an important role in the power systems, both for the established high voltage ac transmission and upcoming high voltage dc (hvdc) systems. Web this high voltage dc dc converter uses the transformer as a base and several other active components include 555 timer ic, cmos ic 4001, ic voltage. The package construction is determined.

The Package Construction Is Determined.


The analysis of the converters topologies in this specialization starts with converters with the smallest number of switching components. Web this circuit will generate a smaller dc output voltage from a larger dc input voltage.it is quick and simple to make and by changing the value of the zener diode, the circuit can. It has a slim chance of working satisfactorily when.

Web Transient Analysis Plays An Important Role In The Power Systems, Both For The Established High Voltage Ac Transmission And Upcoming High Voltage Dc (Hvdc) Systems.


16.8 rc snubber the rc snubber circuitry used to protect the rectifying diodes was accidentally left out of the pcb design. The xl4016 is a 180 khz fixed frequency. Web this high voltage dc dc converter uses the transformer as a base and several other active components include 555 timer ic, cmos ic 4001, ic voltage.

As Shown Here, It Operates As A Low.


Web a dc to dc converter is a power electronics circuit that efficiently converts a direct current from one voltage to another voltage. Wise tech october 17, 2019. 0 241 5 minutes read.

Web The Xl4016 Module Is Based On The Xl4016 Integrated Circuit.


A buck converter steps down the output voltage,. Here is the first general description paragraph from the data sheet. It has a dc voltage source from.