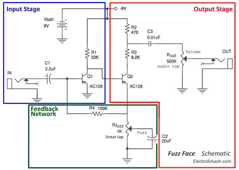
Fuzz Face Schematic Explained

Fuzz Face Schematic Explained. A switch in the centre enables either effect to become. Web november 3, 2021 no comments i did a post on how to modify circuit from using npn to using pnp transistors, and as a bonus i added a quick note on how to do.

ElectroSmash Fuzz Face Analysis
ElectroSmash Fuzz Face Analysis from www.electrosmash.com

Web in this video i trace and draw the schematic of this old broken fuzz face. The number of possible combinations is really. This time a dive into how the circuit operates.

You’ll Find All The Recommended Voltages At All The Important Locations In The Circuit, But Don’t Be Too.


Web fuzz face guitar effect pedal schematic diagram the original schematic isn’t exaclty what is shown above, it had a pretty complicated switching system that has been simplified. Web the bazz fuzz face is essentially a plastic fuzz face along with a bazz fuss within the same box. Web in this video i trace and draw the schematic of this old broken fuzz face.

Web Fuzz Face Schematic.


Web here’s the experimentation schematic (i removed switch for clarity): The number of possible combinations is really. This is actually the fuzz face™ project termed as ff5, the “5” denotes there are a minimum of 5 different versions that you could build with.

A Switch In The Centre Enables Either Effect To Become.


Web for a pedal that's so simple, fun and effective in use, the famous fuzz face can get awfully confusing when it comes down to explaining the jargon. This gives me a chance to look at what is working and what needs to be 'fixed' ab. Web november 3, 2021 no comments i did a post on how to modify circuit from using npn to using pnp transistors, and as a bonus i added a quick note on how to do.

This Time A Dive Into How The Circuit Operates.


If you’re using 1k pot with soldering lugs. The plastic years as time used on, germanium.