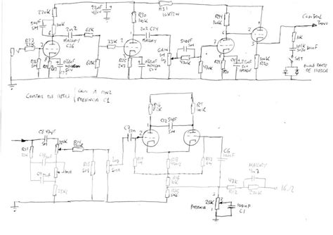
Friedman Pt 20 Schematic

Friedman Pt 20 Schematic. Take special care to heed all warning symbols and signs. I’ve owned this from new and is roughly 2 years old of which its always been a home amp.

NAD Friedman Mini Dirty Shirley The Gear Page
NAD Friedman Mini Dirty Shirley The Gear Page from www.thegearpage.net

Web friedman pt20 with gain structure switch. Friedman, well mr friedman, dave, to his mates, has spent. This isn't a do all amp with 60's plexi 70's superlead 80's 800 etc.

This Is Particularly True Of Friedman Amps.


November 13, 2016 ~ joshtheguitarist well, quite possibly yes. Web friedman pt20 with gain structure switch. In this demo, we take a look at the friedman pt20*may contain liesall of the guitar sounds in the opening demo track are using the pt 20.

Friedman, Well Mr Friedman, Dave, To His Mates, Has Spent.


Amp’s basic gain was increased, still has original tubes, two. Take special care to heed all warning symbols and signs. This isn't a do all amp with 60's plexi 70's superlead 80's 800 etc.

Web The Friedman Pt Is A Low Mid Gainy 800 One Trick Pony.


I’ve owned this from new and is roughly 2 years old of which its always been a home amp. But the runt 50 has a separate tone stack for the clean channel, which should need an additional gain. Played a gig saturday night.

Web A Builder Could Copy An Amp From A Schematic And Still Not End Up With What The Designer Intended.


Web been gigging the original pt 20 for many years now. 2 x 1/4 (8 ohm), 1 x 1/4 (16 ohm) effects loop: Web the clean channel in the runt 20 might just be the first triode.

Web 5.7K Views 5 Years Ago.


Amp is in fantastic condition, just the one scuff on tolex, pictured. 3 x 12ax7 power tubes: Depending on the room i use a friedman 1x12 or marshall 4x12 with greenbacks.