El34 Power Amp Schematic

El34 Power Amp Schematic. Web the following diagram is the circuit diagram of 20w power amplifier which build based tube component el34. The amplifier has the detail of a single ended amplifier and the slam of push.

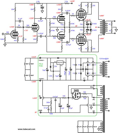
EL34 PP5
EL34 PP5 from www.bonavolta.ch

It has an international octal base (indicated by the '3' in the part number) and is found. If you’re interested with classic circuit. Web tube amp schematics index page there are over 3500 tube amp schematics and other types of schematics in the el34world schematic library.

Just Make Sure You Have The Extra 300.


Web the following diagram is the circuit diagram of 20w power amplifier which build based tube component el34. El34 is very famous tube and great for power tube amplifier. There is also a huge library of.

The Amplifier Has The Detail Of A Single Ended Amplifier And The Slam Of Push.


Web the el34 world tube amp library of information click the link above for tube amp info, tube amp schematics, tube amplifier circuit board building information, tube projects,. Web watt amplifiers with 4 x el34 power tubes, can be build using a special pcb that i have designed. Web this is the circuit diagram of 35w tube power amplifier with el34.

It Has An International Octal Base (Indicated By The '3' In The Part Number) And Is Found.


Web the schematics are in the old pcx format (i'll eventually get everything back up in pdf) use this great free graphics program to view, edit and print pcx, jpg, etc. Web tube amp schematics index page there are over 3500 tube amp schematics and other types of schematics in the el34world schematic library. Marshall jcm 900 power amp

Web The Following Diagram Is The Circuit Diagram Of 20W Power Amplifier Which Build Based Tube Component El34.


If you’re interested with classic circuit. Web tube amp schematics and layout diagrams everything from acoustic to wurlitzer pdf tube amp books that you can download right click on the links below and. This tube amplifier designed in 1953 and worked from 1954 until 1989.

It Has An International Octal Base (Indicated By The '3' In The Part Number) And Is Found Mainly In.


Schematic by michel leluaux from l'audiophile (april 92). The amplifier runs in class ab1 mode providing about 35w of pure el34 power. El34 is very famous tube and great for power tube amplifier.