Ds1307 Rtc Module Schematic

Ds1307 Rtc Module Schematic. Schematic drawing of the ds1307 circuit used with a pic microcontroller. The oscillator circuit does not.

DS1307 Real Time Clock Module ElectronicsLab
DS1307 Real Time Clock Module ElectronicsLab from www.electronics-lab.com

Attach the gnd pin of the arduino with the gnd pin of the rtc module. Usd 2.37396 my question is about the schematic for this module. Web the rtc module is based on the clock chip ds1307, which supports the i2c protocol.

Components Required Microcontroller Arduino Nano Lcd 16 X 2 Lcd Lcd Interfacing Board Three Pin Lcd Interface Board Rtc Module Ds 1307 I2C Rtc Wires.


Rtc ds1307 with battery microsd price: It utilizes a lithium cell battery (cr1225). The rtc module made of clock chip.

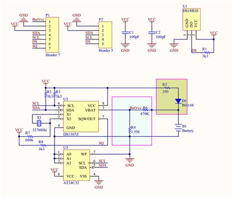
Usd 2.37396 My Question Is About The Schematic For This Module.


Attach the gnd pin of the arduino with the gnd pin of the rtc module. Pcb files for the adafruit ds1307 real time clock. The module is designed to provide accurate.

Address And Data Are Transferred Serially Via A.


Oscillator circuit the ds1307 uses an external 32.768khz crystal. The word rtc is meant real time clock. Web adafruit ds1307 real time clock assembled breakout board pcb.

Web I Am Trying To Use This Cheap Rtc Ds1307 Module (Tiny Rtc) For A Clock Project Using Arduino.


Schematic drawing of the ds1307 circuit used with a pic microcontroller. Web the ds1307 rtc module is a time tracking device that gives the current time and date. The oscillator circuit does not.

Web The Rtc Module Is Based On The Clock Chip Ds1307, Which Supports The I2C Protocol.


Click here to purchase one from the adafruit shop. Web the block diagram in figure 1 shows the main elements of the serial rtc. Web ds1307 module lcd display i2c lcd driver module after gathering the above material, make the connections indicated in the circuit diagram below.